88038威尼斯(中国)有限公司 - Official Website
首页
关于华御
华御简介
华御荣誉
发展历程
企业形象
新闻中心
华御动态
公司公告
视频中心
企业产品
产品中心
生产装置
企业文化
党务建设
团队风采
安全环保
联系我们
人才招聘
OA办公系统
|
在线学习平台
你好,欢迎来到88038威尼斯!
首页
关于华御
华御简介
华御荣誉
发展历程
企业形象
新闻中心
华御动态
公司公告
视频中心
企业产品
产品中心
生产装置
企业文化
党务建设
团队风采
安全环保
联系我们
人才招聘
公司公告
首页
>
新闻中心
>
公司公告
华御动态
公司公告
视频中心
公司公告
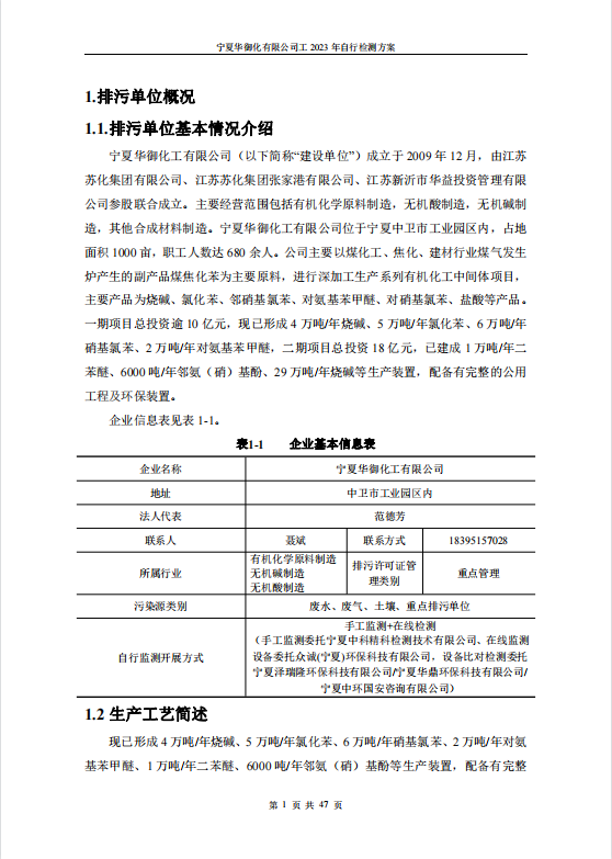
2023年华御化工有限公司自行监测方案
发布日期:2023-02-08
2023年华御化工有限公司自行监测方案(1).pdf
88038威尼斯2023年安全生产方针目标
2023年88038威尼斯危险废物管理计划